missing translation for 'onlineSavingsMsg'
Learn More
Learn More
Invitrogen™ Befovacimab Humanized Recombinant Human Monoclonal Antibody

Human Recombinant Monoclonal Antibody
Brand: Invitrogen™ MA542266
This item is not returnable.
View return policy
Description
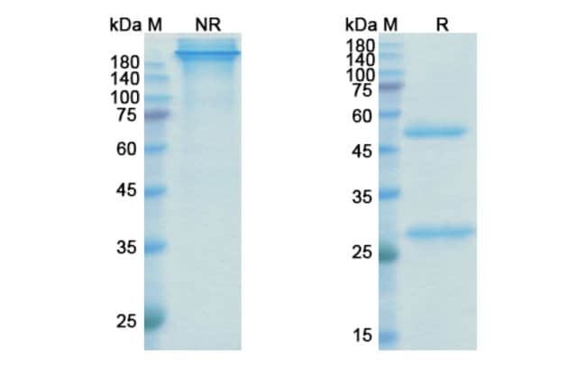
Endotoxin level < 0.01EU/μg by LAL method Use a manual defrost freezer and avoid repeated freeze thaw cycles. Store at 2 to 8 °C for one week. Store at -20 to -80 °C for twelve months from the date of receipt.
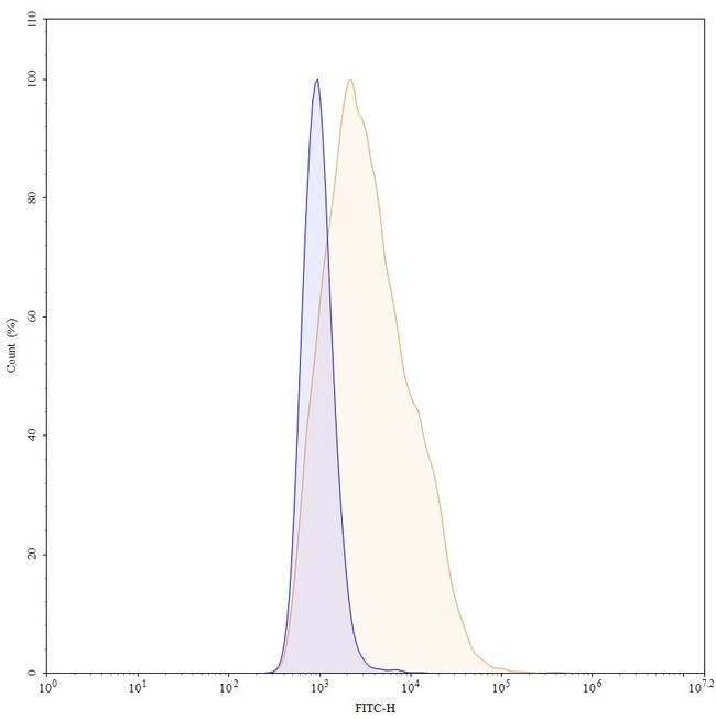
Befovacimab is a biosimilar that targets TFpi .
Specifications
| Befovacimab Humanized | |
| Recombinant Monoclonal | |
| Unconjugated | |
| BAY-1093884 | |
| Human TFPI. | |
| 100 μg | |
| Primary | |
| -20°C, Avoid Freeze/Thaw Cycles | |
| Liquid | |
| Chemical |
| ELISA, Flow Cytometry | |
| 1 mg/mL | |
| PBS with no preservative; pH 7.4 | |
| Human | |
| Protein A | |
| RUO | |
| Human | |
| Antibody | |
| IgG2 λ |
Product Content Correction
Your input is important to us. Please complete this form to provide feedback related to the content on this product.
Product Title
Spot an opportunity for improvement?Share a Content Correction